首页 > 正文

教师公告

教师公告

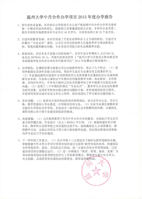
3044am永利集团3044noc中丹合作办学项目2015年度办学报告

作者: 来源: 时间:2016-04-15 阅读次数:

上一篇:3044am永利集团3044noc两岸合作办学项目2015年度报告

下一篇:3044am永利集团3044noc两岸合作办学项目2015年度报告

联系我们
地址:浙江省温州市茶山高教园区3044am永利集团3044noc北校区三号楼
联系电话:0577-88368612
Email:cie@wzu.edu.cn
 
师德师风问题投诉举报
联系电话:0577-88368612
邮箱:cie@wzu.edu.cn